Подключение различных источников дискретных сигналов к модулю расширения SM3HSIC2 контроллеров серии SystemePLC S250

ID:215235

Ниже будет описан общий принцип, которым следует руководствоваться при подключении. Опираться буду на руководство «Руководство пользователя SystemePLC S250 SP18» и на среду разработки CODESYS (версия не принципиальна).

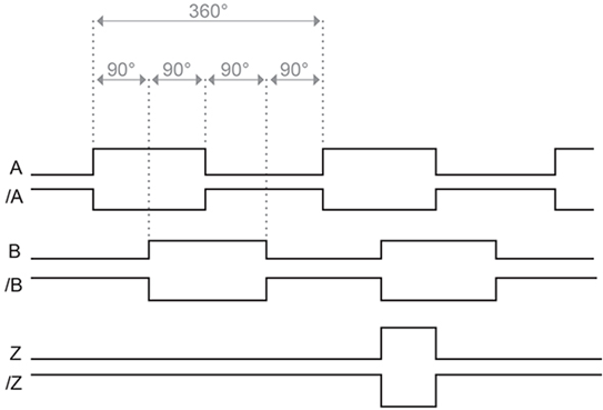
Прежде всего стоит отметить, что модуль быстрых счётчиков SM3HSIC2 обладает двумя счётчиками, которые могут обрабатывать до 3 счётных каналов, что позволяет работать с инкрементальными энкодерами разных типов. В настоящее время это наиболее популярные типы, у которых используются драйверы выходных сигналов Push-Pull (HTL) или RS422 (TTL). Push-Pull (HTL) выдает сигнал уровня, соответствующему питающему напряжению, которое обычно колеблется в пределах 8-30 В и RS422 (TTL) использует постоянное напряжение 5 В, вне зависимости от питающего напряжения с дифференциальным выходом. Три канала энкодера принято обозначать A, B и Z.

Так же каждый канал энкодера может иметь по два электрических сигнала и в итоге типовой набор сигналов выглядит так: А, /А, B, /B, Z, /Z, («/» - графически рисуется над соответствующей буквой и означает отрицание).

Что бы иметь возможность подключить такие энкодеры модуль быстрого счёта и имеет большое количество входов.

Дальше следует обратиться к упомянутому выше руководству и посмотреть таблицу 4-4 (страница 91) возможных настроек модуля SM3HSIC2.

Таблица позволяет соотнести режим (левый столбец таблицы) работы одного из двух счётчиков (HSC0 или HSC1), требуемого функционала и используемых каналов счётчиков. Рассмотрим режимы работы. Режимы работы можно разделить на 4 группы: Однофазный счётчик, однофазный счётчик прямого и обратного счёта, двухфазный счётчик прямого и обратного счёта и двухфазный счётчик с сдвигом фазы (инкрементальный энкодер).

Однофазный счётчик в свою очередь имеет режимы 0, 1 и 2 которые определяют возможность сброса накопленного сигнала сигналом Z и внешней синхронизацией сигналом INT. Самым простым является режима работы «0». В целом данный режим позволяет подключить источник дискретных сигналов к каналу А и производить их подсчёт в прямом направление (суммировать).

Однофазный счётчик прямого и обратного счёта имеет режимы 3, 4, 5 и как в предыдущем случае позволяют сброс накопленного значения и внешнюю синхронизацию каналом Z и INT. Канал А отвечает за подсчёт импульсов, а направление счёта (прямое или обратное) определяется сигналом на канал B.

Двухфазный счётчик имеет режимы 6, 7, 8 и определяют только сброс накопленного значения и внешнюю синхронизацию каналом Z и INT. Канал А подсчитывает импульсы прямой последовательности, канал В считает импульсы обратной последовательности. Оба канала работают на один счётчик. Например, на канал А пришло 23 импульса и счётчик принял значение 23. После этого на канал В пришло 11 импульсов, что уменьшило значение счётчика до 23 – 11 = 12.

Режим инкрементального энкодера (режимы 9,10 и 11) рассматривать подробно не буду, это отдельная тема, но суть в том, что он помимо обратного и прямого счёта позволяет определять направление вращения, что используется для задач перемещения.

Как видно, при использовании любого из счётчиков (HSC0 или HSC1) всегда используется канал А, он является основным каналом счёта. И теперь нам необходимо определиться с физическим подключением. Стоит обратиться к странице 27 руководства. Не будем рассматривать дифференциальное подключение, так как оно актуально только для инкрементальных энкодеров типа TTL. Таким образом имеем две принципиальные схемы:

Формально, на схемах показана схема подключения для энкодеров, но стоит эту схему рассматривать применительно к таблице 4-4 и каналам А, B и Z. На модуле как раз и приведены эти буквенные обозначения. Цифровое обозначение, на схеме на пример «1», означает принадлежность к счётчику – HSC0 и HSC1. А символы «”» и «-» означают положительный сигнал и отрицательный соответственно. Приведу таблицу соответствий, согласно принятой для инкрементальных энкодеров обозначений.

«A0’» или «A1’» - «A»

«A0-» или «A1-» - «/A»

«B0’» или «B1’» - «B»

«B0-» или «B1-» - «/B»

«Z0’» или «Z1’» - «Z»

«Z0-» или «Z1-» - «/Z»

Почему две схемы? Существуют инкрементальные энкодеры, у которых имеется полный набор выходов (А, /А, B, /B, Z, /Z), как «прямой» (А, B, Z), так и «инверсной» (/А, /B, /Z), но могут встречаться энкодеры в которых присутствуют только один тип выходов, прямой или обратный (инверсный). Другое обозначение прямой и обратной полярности, это «источник» и «приёмник» или PNP или NPN. PNP и NPN чаще встречается в обозначении датчиков и это определит схему подключения используемого датчика. Датчики с «сухим» контактом упоминать не следует, так как это относится к электромеханическим устройствам, и применение их с быстрыми входами нецелесообразно. Ниже я привёл типовую схему подключения датчиков (индуктивные, емкостные, оптические и т.д.).

Как видно из схемы она очень похожа на схему из руководства. Так же из схемы видна принципиальная разница между PNP и NPN, которую можно охарактеризовать принципом коммутации нагрузки (по сути, в качестве нагрузки выступает дискретный вход, в том числе и модуля быстрых входов). В схеме PNP коммутируется «+», а в NPN – «-». Боле часто используются датчики с PNP выходом.

В качестве примера, нам необходимо подключить датчик с выходом типа PNP, к модулю с быстрыми входами SM3HSIC2 настроенного на режим «0» к счётчику HSC0. Схема подключения ниже:

Дополнительно. В некоторых решениях, всё же, требуется подключить датчики с «сухим» контактом, например геркон, в этом случае схема подключения будет выглядеть следующим образом:



Серия:  SystemePLC S250

Фильтры
Поиск
Корзина