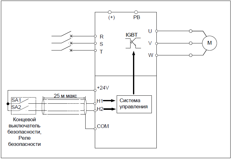
Среда/Окружение/Версии: ПЧ STV900, все типоразмеры.
Ошибка 41 или 42 возникает при разрыве одной из двух цепей функции STO: "+24V - H1" и "+24V - H2" или при неодновременном отключении/включении этих цепей:
ошибка 41 - для цепи "+24V - H1";
ошибка 42 - для цепи "+24V - H2".
Допускается разница по отключению или включению сигналов на входах Н1 и Н2 не более 250 мс.
Функция STO - Safe Torque Off, функция безопасного снятия момента.
Также причиной возникновения ошибок 41/42 может быть неисправность платы управления.
После устранения причины возникновения ошибок 41/42 сброс ошибок возможен путем отключения и включения силового питания ПЧ.
